AN APPROACH FOR AUTOMATIC GENERATION
CONTROL BY STEPPER MOTOR USING WITH PIC16F72 MICROCONTROLLER
ABSTRACT
PIC 16F72 Microcontroller Operated Steeper Motor speed control is one of
the most versatile forms of generation control by adjusting coal feeding rate.
This system is try to improve the efficiency of CHP and also reliability of the
system. This system adjust the feed rate through controlling speed of the Motor
of the Conveyor Belt of feeding coal to Crusher of the system considering the
demand of Energy in peak & lean hours. If any abnormality occurs this
system has interlocks to tripped the motors and avoid the damages of the
system.
Keywords: Microcontroller, Coal Handling Plant (CHP), Stepper
Motor, Generation Control.
INTRODUCTION
The main motto of this system is to control the generation of energy
depending on the requirement load demand of the system. To develop the scheme
of automatic generation control, variation of coal feeding rate to Coal Handling
Plant in made automatic depending on the load demand. Safety interlocks in
between the Motors employed in the CHP are also developed. To make the process
automatic, a Stepper Motor is used in the Power System controlled by
Microcontroller. So, the system becomes more flexible due to use of the
Microcontroller as the coal feeding rate can be customized as per requirement
of the requirement of the system.
A. SYSTEM DESIGN
In this system, a Stepper Motor is used for system automation. A step
motor, also called a stepper motor, is a type of synchronous electric motor
which rotates through multiple small steps. The shaft is pulled around each
step of the device electromagnetically through the use of a step controller
mechanism. This type of motor uses a controller to convert electricity into
mechanical energy as opposed to a generator which converts mechanical energy
into electricity. It does this by sending electrical pulses which energize the
permanent magnets in the motor. Since there is slight pole pitch displacement
between the two stator coils, this causes the rotor to move one
"step" for each pulse. Step motors can be differentiated by a variety
of features and properties, including DC operating voltage, degree of step angle,
holding torque, steps per revolution and others, as well as physical properties
like length, diameter and shaft size. Be sure you are selecting the right one
for the job. It can also be used with gears to convert the rotational movement into
use for applications requiring linear displacement.
There are multiple benefits to the use of a step motor. For one, the motor
has complete torque even when standing still, as long as the windings are wound
and energized. Furthermore, step motors require no brushes to facilitate the
rotation the way that brush DC motors do, so there is no need to worry about
replacing worn out brushes. If you have an application that needs to be in
continuous or almost continuous motion for a very long time, step motors can be
extremely cost effective. When you consider the expense of shutting your
operation down while you replace or repair brushes or a commutator, it's easy
to see how this type of motor can pay for itself. Step motors can handle high
speed, high power jobs and are known to provide good accuracy and speed
relative to their simplicity and cost.
In this system, to control the Stepper Motor, a Microcontroller PIC16F72 is
used. A driver circuit is prepared by using ULN2803 and the stepper motor is
connected to the Driver circuit. Necessary program is developed and burned in
the Microcontroller to run the Stepper motor.
An inductive Proximity Sensor is provided to turn off all motors due to
presence of any Metal of the conveyor belt of system. The system also senses
the coal feeding rate and requirement of generation at that time and
automatically controls the coal feeding rate as per load demand in the system.
INTRODUCTION WITH BLOCK DIAGRAM OF HARDWARE REQUIREMENTS
For applications where precise measuring of a motors' rotor position is
critical, a Stepper Motor is the best choice. Stepper motors operate
differently from other motors; rather than voltage being applied and the rotor
spinning smoothly, stepper motors turn on a series of electrical pulses to the
motor's windings. Each pulse rotates the rotor by an exact degree. These pulses
are called "steps", hence the name "stepper motor". Block
diagram of stepper motor operation as shown in fig.1
Fig.1 Block diagram of stepper motor operation
In this system a Unipolar Stepper Motor used as shown in Fig.2 with specification:
Maximum Voltage: 5V DC, Step angle: 1.8 degree, Steps per revolution: 200,
Unipolar stepping motors with 5 or 6 wire are available and usually wired as
shown in Fig.3 with a center tap at terminal 1 and 2 on each of the two
windings. In use the center taps of the windings are typically wired to the
positive supply and the two ends of each winding are alternately grounded to reverse
the direction of the field provided by the winding.
Fig.2 Unipolar
Stepper Motor.
Fig.3 Unipolar
Stepper Motor Coil.
A. PIC16F72 MICROCONTROLLER
In this system PIC16F72 Microcontroller used because there have some
advantages. The advantages of PIC Microcontrollers over the other
Microcontrollers of other family are as follows :
· It is a RISC (Reduced Instruction Set Computer) design.
· Only thirty seven instructions to remember. PIC16F72 is a RISC
microcontroller, that means that it has a reduced set of instructions, more
precisely 35 instructions (ex. Intel's and Motorola's microcontrollers have
over hundred instructions). All of these instructions are executed in one cycle
except for jump and branch instructions.
· Its code is extremely efficient, allowing the PIC to run with typically
less program memory than its larger competitors.
· It is low cost, high clock speed.
PIC microcontrollers (Programmable Interface Controllers), are electronic
circuits that can be programmed to carry out a vast range of tasks. They can be
programmed to be timers or to control a production line and much more. They are
found in most electronic devices such as alarm systems, computer control systems,
phones, in fact almost any electronic device.
Fig. 4
Many types of PIC microcontrollers exist, although the best are probably
found in the GENIE range of programmable microcontrollers. These are programmed
and simulated by Circuit Wizard software. PIC Microcontrollers are relatively cheap
and can be bought as pre-built circuits or as kits that can be assembled by the
user. It has 28-Pin, 8-Bit CMOS FLASH MCU with A/D Converter. Pin Diagrams as
shown in Fig.4.
B. REGULATED POWER SUPPLY
Almost all electronic devices used in electronic circuits need a dc source of
power to operate. The source of dc power is used to establish the dc operating
points (Q-points) for the passive and active electronic devices incorporated in
the system. The dc power supply is typically connected to each and every stage
in an electronic system. It means that the single requirement common to all
phases of electronics is the need for a supply of dc power. For portable
low-power systems batteries may be used, but their operating period is limited.
Thus for long time operation frequent recharging or replacement of batteries
become much costlier and complicated. More frequently, however, electronic
equipment is energized by a power supply, derived from the standard industrial
or domestic ac supply by transformation, rectification, and filtering.(The
combination of a transformer, a rectifier and a filter constitutes an ordinary
dc power supply, also called an unregulated power supply). For many
applications in electronics, unregulated power supply is not good enough for
continuous operation. To run the system, both +12Volt, -12Volt and both +5Volt,
-5Volt regulated DC supply are required. To develop this circuit, a Centre tap
Transformer 230/12V – 0V – 12V, 1Amp is required to step down the supply
voltage. Through full wave bridge rectifier circuit, +12V & -12V DC are
developed. This output voltages are filtered and regulated through 1000μF,
63Volt Capacitor and LM7812 & LM7912respectively.
After that, +5V & -5V DC are developed through LM7805 Positive Voltage
Regulator & LM7905 Negative Voltage Regulator respectively as shown in
Fig.5.
Fig. 5
Fig. 6
The LM7812 & LM7805 are integrated linear positive regulator with three
terminals. The LM7812 & LM7805 offer several fixed output voltages making
them useful in wide range of applications. When used as a zener diode/resistor combination
replacement, the LM7812 usually results in an effective output impedance
improvement of two orders of magnitude, lower quiescent current as shown in
Fig.6.
Materials used for Regulated Power Supply:
1. Centre Tap Transformer, 12V-0V-12V, 1Amp – 01 no.
2. Diode : 1N4007 – 04 nos.
3. Electrolytic Capacitor : 1000μF, 63Volt – 02 nos.
4. Voltage Regulator : LM7812, LM7912, LM7805, LM7905 – 01 no. each.
Circuit of Regulated Power Supply, used in this project as shown in Fig. 7.
Fig. 7
C. STEPPER MOTOR DRIVER
The ULN2803 is a high-voltage, high-current Darlington transistor array. In
this system we used ULN2803 as shown in Fig.8
Fig. 8 ULN2803
The device consists of eight npn Darlington pairs that feature high-voltage
outputs with common-cathode clamp diodes for switching inductive loads.
The collector-current rating of each Darlington pair is 500 mA. The
Darlington pairs may be connected in parallel for higher current capability. The
eight NPN Darlington connected transistors in this family of arrays are ideally
suited for interfacing between low logic level digital circuitry (such as TTL,
CMOS or PMOS/NMOS) and the higher current/voltage requirements of lamps,
relays, printer hammers or other similar loads for a broad range of computer,
industrial, and consumer applications. All devices feature open collector
outputs and freewheeling clamp diodes for transient suppression.
Schematic Diagram of ULN2803 as shown in Fig. 9.
Fig. 9
The ULN2803 is designed to be compatible with standard TTL families while
the ULN2804 is optimized for 6 to 15 volt high level CMOS or PMOS.
D. MINIATURE RELAY
Relays are components which allow a low-power circuit to switch a relatively
high current on and off, or to control signals that must be electrically
isolated from the controlling circuit itself.
Fig. 10 Miniature
relay
To make a relay operate, a suitable „pull-in and holding‟
current (DC) to be circulated through its energizing coil.
Generally relay coils are designed to operate from a
particular supply voltage often 12V or 5V. In each case, the coil has a
resistance which will draw the right pull-in and holding currents when it is
connected to that supply voltage. To choose a relay with a coil designed to
operate from the supply voltage, control circuits of suitable voltage are
developed (and with contacts capable of switching the currents required to
control), and then provide a suitable „relay driver‟ circuit so that low-power
circuitry can control the current through the relay’s coil.
Sub-miniature type DIP Relay used in this system as shown
in Fig.10 has the following features:
·
High switching capacity: 125VA/60W
·
Matching 16 pin IC socket
·
Bifurcated contacts
·
Epoxy sealed for automatic-wave soldering
and cleaning
·
Environmental friendly product (RoHS
compliant)
E. PROXIMITY SENSOR
Proximity switches open or close an electrical circuit
when they make contact with or come within a certain distance of an object.
They are most commonly used in manufacturing equipment, robotics, and security
systems. There are four basic types: infrared, acoustic, capacitive, and
inductive. Infrared proximity switches work by sending out beams of invisible
infrared light. A photo-detector on the switch detects any reflections of this
light, which allow the device to determine whether there is an object nearby. Inductive
proximity switches sense distance to objects by generating magnetic fields. They
are similar in principle to metal detectors. A coil of wire is charged with
electrical current, and an electronic circuit measures this current. If a metallic
part gets close enough to the coil, the current will increase and the switch
will open or close accordingly. The chief disadvantage of this type is that
they can only detect metallic objects.
Fig. 11 Proximity sensor
Proximity switches are used in manufacturing processes,
to measure the position of machine components, for example. They are also used
in security systems, in applications such as detecting the opening of a door,
and in robotics, where they can monitor a robot or its components' nearness to
objects and steer it accordingly. In this project, Inductive Proximity Sensor
of type LM - 3002NB for sensing presence of Metal used in this system as shown
in Fig.11.
SOFTWARE REQUIREMENT & ITS DESCRIPTION
PIC Microcontrollers are quickly replacing computers when
it comes to programming robotic devices. These microcontrollers are small and
can be programmed to carry out a number of tasks and are ideal for school and
industrial projects. A simple program is written using a computer; it is then
downloaded to a microcontroller which in turn can control a robotic device.
However, Programming microcontrollers using assembly language is very
frustrating and cumbersome, not to mention archaic. As time goes by, developers
have started building compilers for high level languages, targeted specifically
for Microcontrollers.
Fig. 12 Software loading to PIC
Microcontroller
A. PIC “C” COMPILER
HI-TECH Software is an Australian-based company that
provides ANSI C compilers and development tools. Founded in 1984, the company is
best known for its HI-TECH C PRO compilers with whole-program compilation
technology, or Omniscient Code Generation (OCG). HI-TECH Software was bought by
Microchip on 20
February 2009, whereupon it refocused its development effort exclusively on
supporting Microchip products. In this project, picc_lite_V9.6 software
of Hi-Tech Software Pvt. Ltd is used as “C‟” compiler. Software loading
procedure is shown in fig.12.
B. MPLAB SOFTWARE
Overview of Embedded System : MPLAB IDE is a software
program that runs on a PC to develop applications for Microchip
microcontrollers. It is called an Integrated Development Environment, or IDE,
because it provides a single integrated “environment” to develop code for
embedded microcontrollers. Experienced embedded systems designers may want to
skip ahead to “Components of MPLAB IDE”. It is also recommended that “MPLAB IDE
On-line Help” and “MPLAB IDE Updates and Version Numbering” be reviewed. The
rest of this chapter briefly explains embedded systems development and how
MPLAB IDE is used.
Components of a Microcontroller: The PICmicro MCU has
program memory for the firmware, or coded instructions, to run a program. It
also has “file register” memory for storage of variables that the program will
need for computation or temporary storage. It also has a number of peripheral
device circuits on the same chip. Some peripheral devices are called I/O ports.
I/O ports are pins on the microcontroller that can be driven high or low to
send signals, blink lights, drive speakers – just about anything that can be
sent through a wire. Often these pins are bidirectional and can also be configured
as inputs allowing the program to respond to an external switch, sensor or to
communicate with some external device. In order to design such a system, it
must be decided which peripherals are needed for an application. Analog to
Digital converters allow microcontrollers to connect to sensors and receive
changing voltage levels. Serial communication peripherals, allow you to stream
communications over a few wires to another microcontroller, to a local network
or to the internet. Peripherals on the PICmicro MCU called “timers” accurately
measure signal events and generate and capture communications signals, produce
precise waveforms, even automatically reset the microcontroller if it gets
“hung” or lost due to a power glitch or hardware malfunction. Other peripherals
detect if the external power is dipping below dangerous levels so the
microcontroller can store critical information and safely shut down before
power is completely lost. The peripherals and the amount of memory an
application needs to run a program largely determines which PICmicro MCU to
use. Other factors might include the power consumed by the microcontroller and
its “form factor,” i.e., the size and characteristics of the physical package
that must reside on the target design.
DETAILS OF SYSTEM
The efficiency of CHP is depending upon availability and reliability of
conveyor system. If a conveyor system is working well, it is almost invisible to
the CHP. A single conveyor can run at close to 100% reliability, but as the number
of conveyor increases, the reliability of the conveyor system is mostly depend
upon its control system. The control system should be capable to fulfill all
the need of CHP operation. The existing systems are designed to take care of
conveyor operation for presence of any metals in the coal in any Conveyor Belt
and any breakdown occurred Conveyor Belt Motors in the system. It also ensured
of auto operation for optimized power generation by controlling amount of coal
delivered to the Crusher of the Coal Handling Plant. The measurement of coal
transported to the Crusher section and feed rate of coal are done automatically
by this system. To develop this circuit, at maximum places the simple relay
control system with old style mechanical sensing devices are used.
Existing Control System: The existing system
has sensing device like amount of coal zero being transported from the Hopper
to the Crusher House through the conveyor belt and adjust the feed rate through
controlling speed the speed of the Motor of the Conveyor Belt of feeding coal
to Crusher of the system considering the demand of Energy considering peak
& lean hours. It has facility to automatically trip the both Motors of the
Conveyor Belt carrying Coal from the Hopper and the second which is feeding
coal to Crusher of the system due to presence of any Metals in the Coals. The
system has also one interlocks through which the second motor will trip
immediately when the main Motor of the Conveyor Belt carrying Coal from the
Hopper tripped due to any reason. In this project, a simple Sq.Cage Induction
is used as main Motor of the Conveyor Belt carrying Coal from the Hopper and a
Stepper Motor is used for secondary Motor feeding coal to Crusher of the
system. Position of the both Motors is as shown in Fig.13.
Fig.13 Location of
motor in coal handling plant
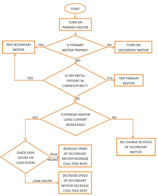
A. FLOW CHART OF THE SYSTEM
Fig.14 Flow chart of the system
B. OPERATING PRINCIPLE
Before starting conveyor system, the system will check any presence of Metal
on the conveyor belt. If any Metal is present, then either the Primary Motor
will not be turned on or the both Primary Motor & Secondary Motor will stop
rotating of conveyor system the operation immediately which will block any
metal feeding to the crusher. Not only that, another Motor interlocking is
established in between the Primary & Secondary Motor through which
Secondary Motor will not be turned on if the Primary Motor is in tripped
condition or off condition.
If the both Motors are running healthy and coal is being fed to the Crusher
from the Hopper through the Conveyor Belt, then the system will always check
the load current of the Primary Motor. If there is no change in the load
current of Primary Motor, then the speed of the Secondary Motor will remain
unchanged i.e. coal feeding rate to the Crusher will remain constant. If load
current of Primary Motor is increased then it can be easily assumed that more
amount of coal is being fed to the main Conveyor Belt. But, if it is lean hours
of the system, then more Coal will be fed to Crusher and generation of the Thermal
Power Plant will be increased which is not desirable. Then in the time of lean
hours, speed of the Secondary Motor will decrease when load current of Primary
Motor is increasing. Due to this, feeding of the coal to the Crusher will be
decreased at lean hours. Hence, generation of power at lean hours can be
controlled as per requirement. In the second case, if it is peak hours of the
system, then more Coal will be required to feed to Crusher and generation of
the Thermal Power Plant is required to increase. Then in the time of peak
hours, speed of the Secondary Motor will be also increased when load current of
Primary Motor is increasing. Due to this, feeding of the coal to the Crusher
will increase at peak hours. Hence, generation of power at peak hours can be
controlled by changing the coal feeding rate.
C. DEVELOPMENT OF PRIMARY MOTOR CIRCUIT
In this system, a suitable circuit of Primary Motor is developed which will
continuously check the load current of Primary Motor. Here, a normal bulb is
used instead of Primary. If the bulb glows, it can be easily assumed that
supply voltage is present in the circuit and a Motor can be easily turned on if
the same is connected to the circuit of bulb. Load current of the system can be
assumed through the illumination of the bulb i.e. when illuminations of bulb decreases,
then load current decreases and vice versa. A series connection with a Switch,
Electronic Voltage Regulator and 5A Plug Point are made. A bulb or Motor can be
contended to the Plug Point as per requirement. Now to control the circuit, an
NC contact of 12V Relay is connected in series of the system in between the
switch and the Voltage Regulator.
For sensing the ON/OFF condition of the system, a Centre tap Transformer of
230V/12V – 0V – 12V is connected after the switch i.e. when the switch is ON
condition, the Transformer will give +12V output after full wave rectification.
Now another Centre tap Transformer of 230V/4.5V – 0V – 4.5V is connected in
parallel with the load i.e. bulb. This Transformer is used to sense the change
of load of the system. It should be noted that change of load of the system
will be done by changing the position of the Voltage Regulator manually. Hence,
the Transformer will give variable 0V – +4.5V output after full wave
rectification depending on the load condition of the system. Primary motor
circuit of coal handling plant is shown in fig. 15.
Fig. 15 Primary motor circuit of CHP
D. DEVELOPMENT OF CONTROL & LOGIC CIRCUIT
To sense any metal on the Conveyor Belt, an Inductive Proximity Sensor is
connected to the system. This type of proximity sensors has 3 wires of color
Brown, Blue and Black. Aux. Voltage of this Proximity Sensor is from 10V – 30V.
So, +12Volt Aux. Supply is provided in between Brown & Blue wires used as
input. If no metal is present in the system, voltage the Black wire for output
will be +12V. But, it will be 0V if any Metal is present in the system. A +12V Relay
will be activated immediately after sensing of any metal with will discontinue
the circuit of Primary Motor and voltage of MCLR pin of the Microcontroller
will be changed from +5V to 0V. So, both the rotation of both Motors will be
stopped. Another interlocking is developed where the secondary Stepper Motor
will turn off immediately after tripping of the Primary Motor. For checking
status of the Primary Motor, a Centre tap Transformer 230V/12V-0V-12V, 300mA is
connected in parallel with the total load circuit which senses the live voltage
of the supply. If line voltage is not present which will happen due to tripping
of the supply for Primary Motor, then it would initiate command to the Microcontroller
to stop the Stepper Motor. Now to change the speed of the Stepper Motor as per
load current of the Primary Motor, an Op-Amp circuit IC741 is developed.
Another Centre tap Transformer 230V/4.5V-0V-4.5V, 300mA is connected in
parallel with the Primary Motor which the Voltage drop across the Primary Motor
due to load i.e. more Voltage drop will take place across the Primary Motor
when load on the Primary Motor increases. This signal is fed directly to the
Op-Amp circuit IC741 which inverts the signal i.e. when input voltage increases
then output voltage of Op-Amp decreases or vice versa. Both output signal from
the Op-Amp circuit IC741 and actual signal from the system are fed to a
miniature Relay. A switch is connected to the energise & de-energise the Relay
through which either output signal from the Op-Amp circuit IC741 or actual
signal from the system is sent to Microcontroller PIC16F72 depending on the
generation requirement. Through this, speed of the Stepper Motor will be
controlled depending on the load current of Primary Motor. Control & logic
circuit of coal handling plant is shown in fig. 16.
Fig.16 Control & logic circuit of CHP
E. DEVELOPMENT OF DRIVER CIRCUIT FOR STEPPER MOTOR
After development of the Software, driver circuit of Stepper Motor is developed.
For this, ULN2803 (Octal High Voltage, High current Darlington Transistor
Array) is used. A separate 9Volt DC supply is provided to ULN2803 through a
Battery. Rear end of all coils of Stepper Motor is connected with ULN2803 and
middle end of all coils is connected with the positive terminal of same 9Volt
Battery. 5Volt DC supply is provided to Microcontroller PIC16F72 for its
auxiliary supply. A 20MHz Crystal Oscillator is connected to Microcontroller
for frequency stabilization. The built-in oscillator operates at a precise
frequency which is not affected by changes in temperature and power supply
voltage. In order that the microcontroller can operate properly, a logic one
(Vcc) must be applied on the reset pin. The push button connecting the reset
pin MCLR to GND is not necessary. However, it is almost always provided because
it enables the microcontroller to return safely to normal operating conditions
if something goes wrong. By pushing this button, 0V is brought to the pin, the
microcontroller is reset and the program execution starts from the beginning.
A10K resistor is used to allow 0V to be applied to the MCLR pin, via the push
button, without shorting the 5V DC to earth. To change the speed as per
requirement, another 0V – +5V variable DC supply is connected to 2nd Pin of the
Microcontroller. When applied voltage to this pin is 0V, the Microcontroller
will increase the frequency of step voltage output. But, with the increase of
voltage, frequency of step produced by the Microcontroller will decrease and
becomes minimize when applied voltage to 2nd Pin of the Microcontroller is +5V.
PIC16F72 & its driver circuit is shown in fig.17.
Fig. 17 PIC16F72 & its driver circuit
ADVANTAGE OF CHP AUTOMATION
Advantages commonly attributed to automation include higher production
rates and increased productivity, more efficient use of materials, better
product quality, improved safety, shorter workweeks for labor, and reduced
factory lead times. Higher output and increased productivity have been two of
the biggest reasons in justifying the use of automation. Despite the claims of
high quality from good workmanship by humans, automated systems typically perform
the manufacturing process with less variability than human workers, resulting
in greater control and consistency of product quality. Also, increased process
control makes more efficient use of materials, resulting in less scrap.
The race for better energy efficiency, lower environmental load and
minimized use of raw materials is on at CHP plants. Every power producer is
looking for new ways to boost performance. The answer often lies in advanced automation
solutions that provide a multitude of tools for many needs.
The operators and contractors of new, large CHP power plants understand
well the benefits of automation. But in smaller units, it is not yet clear to
every user that a modern automation system gives clear benefits when compared
with a simpler PLC system – also in financial terms. A good time to upgrade an
automation system is, for instance, in connection with the modernization of
boiler combustion technology or the steam turbine controller.
The prerequisite for being able to enjoy the fruits of advanced solutions
is to have an automation and information platform that is expandable and allows
integration with various processes. It should also cover all process controls
and plant information management needs, as well as mechanical condition
monitoring in a single platform. In today’s economic environment, power plant
operation must be cost-effective and undisturbed. Every plant aims for top
performance and higher availability. However, this is possible only if you know
your plant efficiency at all times and are able to react to problems
immediately. Today, there are numerous automation applications that assist in
all areas of power plant operation, from management to production and
maintenance. In this system, partial automation of CHP is developed depending
on the Coal feeding rate and control of power generation as per the load
requirement from the system. Safety of the Crusher and interlocking of
different motors are also established through control & logic operation.
There are multiple benefits to the use of a step motor. For one, the motor
has complete torque even when standing still, as long as the windings are wound
and energized. Furthermore, step motors require no brushes to facilitate the
rotation the way that brush DC motors do, so there is no need to worry about
replacing worn out brushes. There are several characteristics of stepper motors
which have made them the actuator of choice in a large number of applications:
· The device can be operated in an open-loop with a positioning accuracy of
+-1 step. Thus to rotate in a certain angular distance, the motor can be
commanded to rotate a certain number of steps and the mechanical element coupled
to the shaft will move the required distance.
· Step motors exhibit high torque at small angular velocities. This is useful
for accelerating a payload up to speed.
· Stepper motors have high holding torque -they have the property of being “self-locking”
when the rotor is stationary.
· Stepper motors are directly compatible with digital control techniques, and
can be easily interfaced to a digital Step Direction controller, a
microprocessor, or a computer.
· Stepper motors exhibit excellent positioning accuracy, and even more
important, errors are non-cumulative.
· Motor construction is simple and rugged. There are usually only two
bearings, and the motor generally has a long maintenance-free life. For this
reason, it is a cost-effective actuator.
DISADVANTAGE OF CHP AUTOMATION
A main disadvantage often associated with automation, worker displacement,
has been discussed above. Despite the social benefits that might result from
retraining displaced workers for other jobs, in almost all cases the worker
whose job has been taken over by a machine undergoes a period of emotional
stress. In addition to displacement from work, the worker may be displaced
geographically. In order to find other work, an individual may have to
relocate, which is another source of stress. Other disadvantages of automated
equipment include the high capital expenditure required to invest in automation
(an automated system can cost millions of dollars to design, fabricate, and install),
a higher level of maintenance needed than with a manually operated machine, and
a generally lower degree of flexibility in terms of the possible products as compared
with a manual system (even flexible automation is less flexible than humans,
the most versatile machines of all).
Failure of any component used for automation will cause serious hazards.
Mal-operation of automated process in CHP can cause a huge loss of generation.
Sometimes it lowers the safety factor of Workers and develops a serious safety related
issues due to its malfunction.
The other disadvantage of stepper motors are the open-loop operation – the
lack of feedback for the motor’s position (Position Feedback) and its speed
(Velocity Feedback). This disadvantage has a critical effect on the ability to
reach high precision and it reduces the general „safety‟ of the system.
APPLICATION
This system has many applications in different industries where the
conveyor belts are used for material handling and sifting of materials to different
places as per requirement of production. The application of permanent magnet
stepper motors has grown significantly in the recent years in the several industries
like appliance industry & automotive industry. These types of Motors are always
preferred due to its low maintenance cost and high reliability.
The control of the Motor can be easily carried out by
changing the software program stored in the Microcontroller required to drive
the Stepper Motor. This makes the total automation process more flexible. Interlocking
features of the system will increase safety of the system. Load control
features can be employed as per requirement of production. So, rate of
production of any material handling plant will be increased if the process is adopted
in the system.
RESULT
In this system, a proto type model of automatic control
of a Coal Handling Plant of a Power System is developed. For this automation,
Stepper Motor is plays a very crucial role for controlling the generation of
the Power Plant as per load requirement. Different requirement of the Power
Plant can be fulfilled through developing customized program by using language
compiler. The same program will be loaded in the Microcontroller which can
control the Stepper Motor as per requirement.
By developing the interlocking in between the Motors,
safety factor of the system can be improved. It also improves the operation of
Crusher by sensing the presence of any metals in the system.
CONCLUSION
Automation represents one of the major trends of the 20th
century. The drive to provide increased levels of control to electro-mechanical
systems, and with it a corresponding distancing of the human from direct system
control, has grown out of the belief that automated systems provide superior
reliability, improved performance and reduced costs for the performance of many
functions. Through the auspices of the technological imperative, automation has
steadily advanced as means have been found for automating physical, perceptual,
and, more recently, cognitive tasks in all kinds of systems. In this system, a
Microcontroller based Stepper Motor is used in the automation of Coal Handling
Plant of a Power Generation Unit with safety interlocks in Motors.
REFERENCES
[1] David E Simon, An Embedded Software Primer,
Addison-Wesley Pub Co, 1999.
[2] Michael Barr, Programming Embedded Systems in C and C
++, O‟Reilly & Associates, 1999.
[3] Myke Predko, Programming and Customizing the 8051
Microcontroller, McGraw-Hill, 1999.
[4] Parineeth M Reddy, Embedded Systems, Resonance,
December 2002.
[5] Introduction to Real Time Embedded Systems Part I,
Version 2 EE IIT, Kharagpur 2.
[6] Controlling Stepper Motors with a PIC
Microcontroller, Images Scientific Instruments.
[7] Motors and Control Systems for Precise Motion
Control, Core Technologies.
[8] PIC16F72 Data Sheet, Microchip Technology Inc, 2002.
[9] Regulated Power Supply, Circuits Today
[10] Industrial Circuits Application Note Stepper Motor
Basics, www.solarbotics.net.
[11] MPLAB® IDE Quick Start Guide, Microchip Technology
Inc.
SNAPSHOTS
OF HARDWARE CIRCUIT





















No comments:
Post a Comment